GL˙上海
緣起
- 周老師應上海會計學會會計信息化委員會邀請,於2009年9月22日至26日赴上海參加第一屆XBRL GL研討會。這次研討會是由上海一批「喝清湯、幹實事」的行動派教授們發起,並有來自北京、安徽、山西、武漢等地區的高校教授參與,本來沒怎麼宣傳,卻取得巨大的成功。北京方面有四個中央部委派主管人員與會(財政部會計司、證監會、銀監會、國家標準研究院),並有來自銀行、事務所、軟件企業的人員參與。周老師於抵滬當日並受邀至上海電機學院做了一場會計課程教學及規劃方法的演講。
上海電機學院
首屆XBRL GL研討會
- 上海徐匯區科委(會議地點)門銜:1
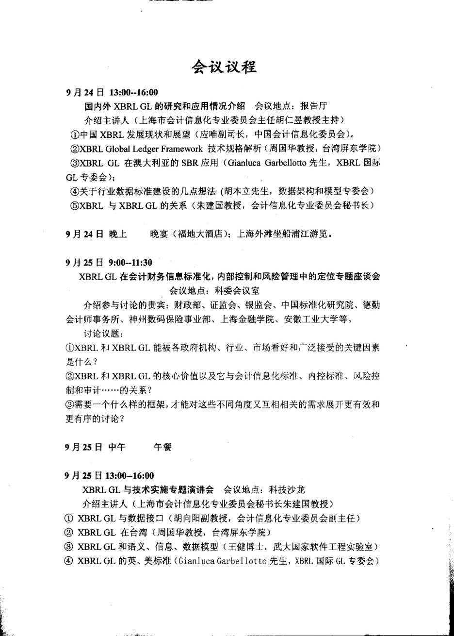
- 會議議程:1
- 會場留影:1, 2, 3, 4, 5, 6
上海采風
- 徐匯天主堂:1, 2, 3, 4
- 徐家匯公園:1, 2, 3
- 徐家匯街景:1, 2, 3, 4, 5, 6, 7
- 南京路步行街:1, 2, 3, 4, 5, 6, 7, 8, 9, 10
- 人民廣場:1, 2, 3, 4
- 電力公交車:1, 2
- 黃浦江風情:
- 環球金融中心(目前為中國第一高樓)及附近:1, 2, 3, 4(湯臣一品)
- 東方明珠塔及附近:1, 2, 3, 4
- 東方明珠塔夜景:1, 2, 3
- 南浦大橋:1, 2, 3, 4, 5, 6
- 上海世博會場館:1, 2, 3, 4, 5, 6, 7
- 各式遊船:1, 2, 3, 4, 5, 6, 7, 8, 9
- 繁忙的江面:1, 2, 3, 4, 5 ,6, 7, 8, 9, 10